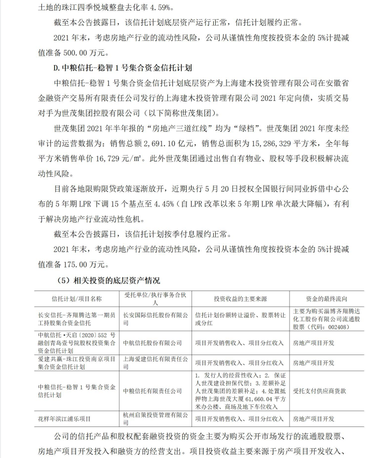
新宝会

2022-056关于对上海证券交易所2021年年度报告监管工作函回复的公告
上传时间:2022-05-27

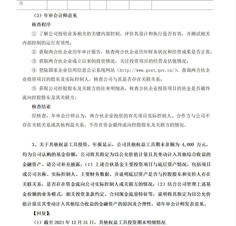
image.png

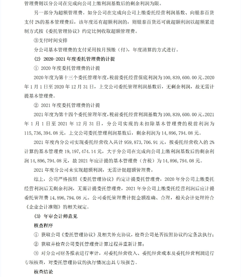
image.png

image.png

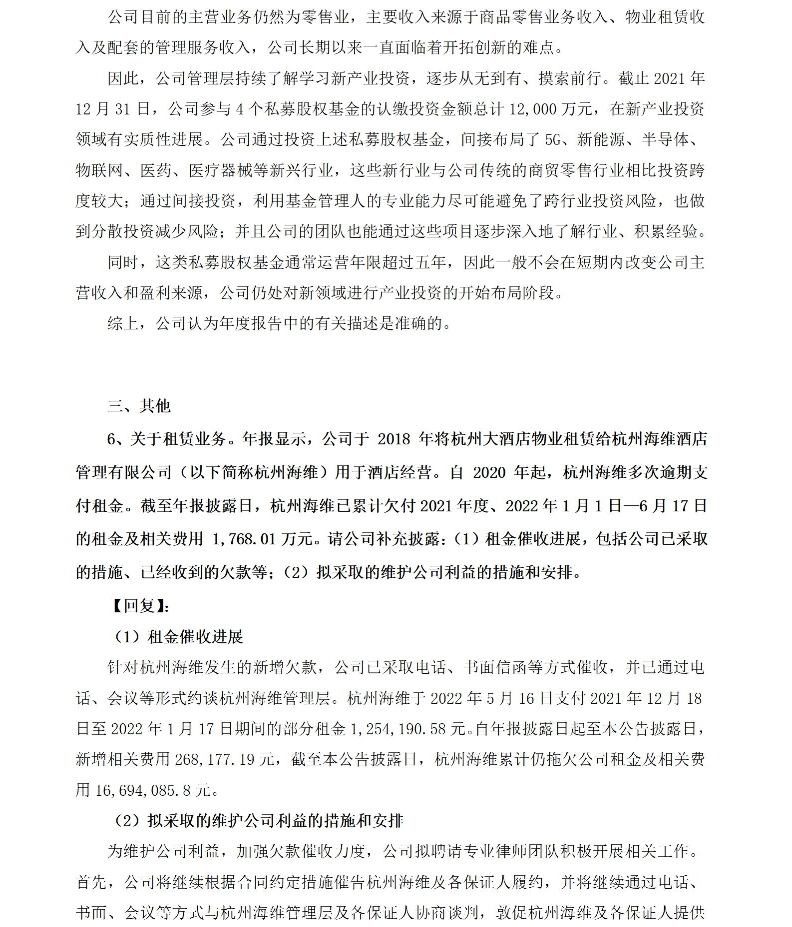
image.png

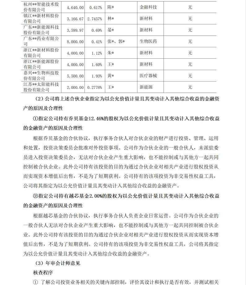
image.png

image.png

image.png

image.png

image.png

image.png

image.png

image.png

image.png

image.png

image.png

image.png

image.png

image.png

image.png

image.png

image.png

image.png

image.png

image.png

image.png

image.png

image.png

image.pngimage.png

image.png




上一篇:2022-057关于收到民事案件再审申请书的公告 下一篇:2022-055关于投资项目涉及诉讼的进展公告
新宝会集团股份有限公司
  • 地址:浙江省杭州市临平区南苑街22号西子国际2号楼34楼
  • 电话:0571-85823018
新宝会集团股份有限公司BAIDA GROUP CO., LTD.
工信部网站: 浙ICP备05071335号
【网站地图】【sitemap】