新宝会
邮箱登录
企业文化
文化理念
文化活动
业务领域
商贸服务
酒店经营
文化产业
商业地产
投资者关系
定期报告
临时公告
上证E互动
投资者联系方式
集团新闻
集团新闻
媒体报道
走进新宝会
集团简介
发展历程
成员企业
联系新宝会
首页
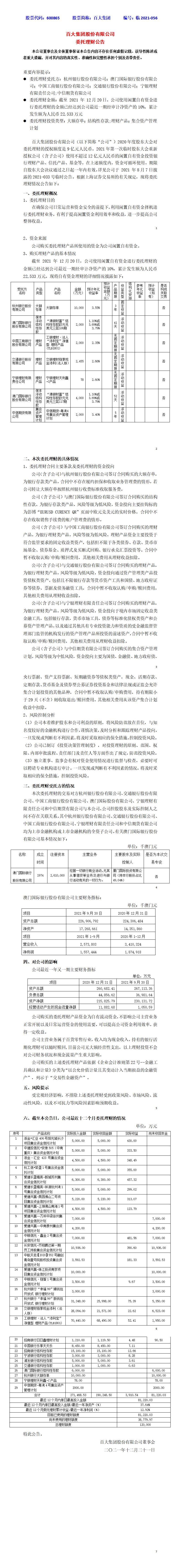
2021-056委托理财公告
上传时间:2021-12-21
上一篇:2021-057涉及诉讼的进展公告
下一篇:2021-055关于公司及相关人员收到浙江证监局警示函的公告
新宝会集团股份有限公司
地址:浙江省杭州市临平区南苑街22号西子国际2号楼34楼
电话:0571-85823018
新宝会集团股份有限公司BAIDA GROUP CO., LTD.
工信部网站: 浙ICP备05071335号
企业文化
文化理念
文化活动
业务领域
商贸服务
酒店经营
文化产业
商业地产
投资者关系
定期报告
临时公告
上证E互动
投资者联系方式
集团新闻
集团新闻
媒体报道
走进新宝会
集团简介
发展历程
成员企业
联系新宝会
0571-85823018
【网站地图】
【sitemap】