股票代码:600865 股票简称:新宝会集团 编号:临2021-049
新宝会集团股份有限公司
委托理财补充公告
本公司董事会及全体董事保证本公告内容不存在任何虚假记载、误导性陈述或者重大遗漏,并对其内容的真实性、准确性和完整性承担个别及连带责任。
一、委托理财概况
公司历年年度股东大会均对委托理财事项进行额度授权,为期一年。2020年度股东大会对委托理财的授权额度是9亿元人民币,额度内资金可循环使用。2021年第一次临时股东大会重新授权公司(含子公司)使用不超过12亿元人民币的闲置自有资金投资银行理财产品、信托产品、基金等,在上述额度内,资金可循环使用;授权公司管理层在额度范围内行使投资决策权并签署相关合同文件,包括但不限于:明确委托理财、期间、选择理财产品品种、签署合同及协议等;授权公司财务负责人组织实施,公司财务部具体操作。
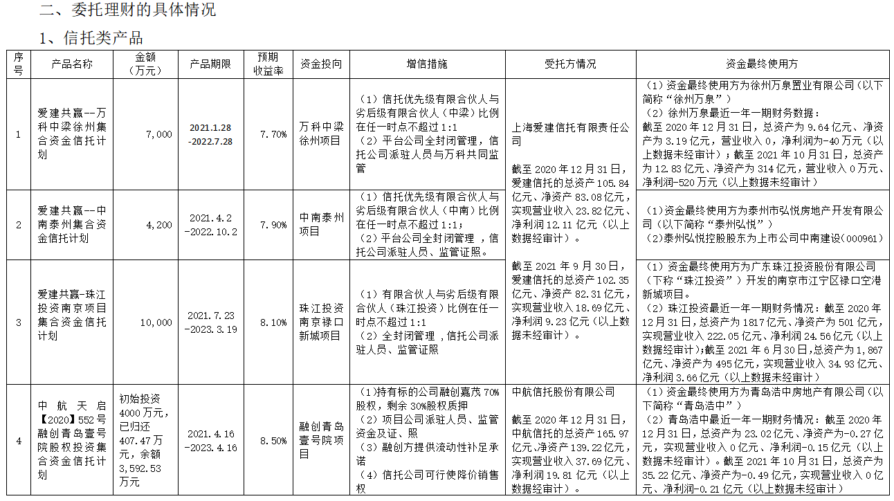
截止本公告日,公司最近十二个月委托理财情况如下:



上述信托类产品的受托方、资金最终使用方与上市公司均不存在关联关系。

购买银行理财产品的交易对方与上市公司不存在关联关系。
三、对公司的影响
公司最近一年又一期的主要财务情况如下:

公司购买的委托理财产品资金为自有流动资金,不影响公司主营业务正?挂约叭粘T擞式鸬氖褂眯枰,可以提高公司资金利用效率,获得一定收益。
公司主营业务属于百货零售行业,收入均为现金收入,持有的银行活期化理财25,464万元可以随时赎回,目前公司无大额经营性支出,以上理财投资不会对公司财务状况和现金流量产生重大影响。
公司购买的信托产品按年固定利率支付公司固定收益,信托到期后偿还公司投资本金;且信托计划一般投资于单一债权,投资的底层资产满足基本的借贷关系。公司分类为“以摊余成本计量的金融资产”,再根据投资期限是否超过12个月划分流动性分别列示于“其他流动资产”或“其他非流动资产”。
公司购买的银行理财产品为浮动收益型,分类为“以公允价值计量且其变动计入当期损益的金融资产”,列示于“交易性金融资产”。
四、风险提示
受宏观经济影响,不排除上述委托理财受到政策风险、市场风险、流动性风险,以及不可抗力等风险因素影响预期收益。
特此公告。
新宝会集团股份有限公司董事会
二〇二一年十一月十九日