新宝会



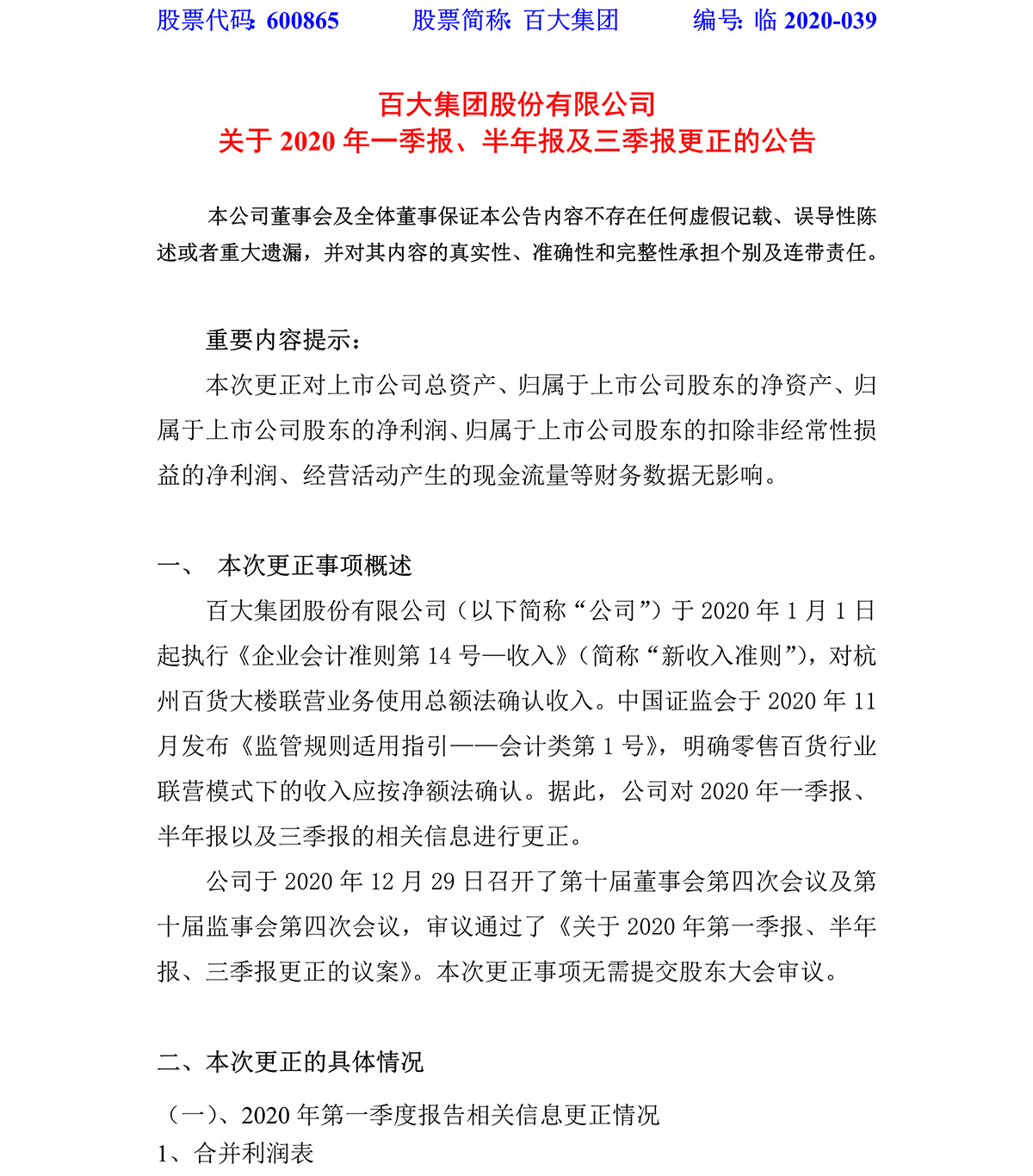
2020-039 新宝会集团股份有限公司关于2020年一季报、半年报及三季报更正的公告
上传时间:2021-01-11

2020-039-新宝会集团股份有限公司关于2020年一季报、半年报及三季报更正的公告-1.jpg


上一篇:2021-001关于收到要约收购报告书摘要的提示性公告 下一篇:2020-038会计政策变更公告
新宝会集团股份有限公司
  • 地址:浙江省杭州市临平区南苑街22号西子国际2号楼34楼
  • 电话:0571-85823018
新宝会集团股份有限公司BAIDA GROUP CO., LTD.
工信部网站: 浙ICP备05071335号
【网站地图】【sitemap】