股票代码:600865 股票简称:新宝会集团 编号:临2020-035
新宝会集团股份有限公司
关于子公司认购私募基金份额的公告
本公司董事会及全体董事保证本公告内容不存在任何虚假记载、误导性陈述或者重大遗漏,并对其内容的真实性、准确性和完整性承担个别及连带责任。
l 重要内容提示:
1、认购标的:绍兴市越芯投资合伙企业(有限合伙)
2、投资金额:新宝会集团股份有限公司的全资子公司浙江新宝会资产管理有限公司拟作为有限合伙人以自有资金出资人民币2,000万元认缴目标基金份额。
3、风险提示:
(1)合伙人未能按合伙协议约定缴款;
(2)基金所投资项目可能受到政策法规、宏观经济、投资标的后续发展不确定性等多重因素影响,且投资基金具有投资周期长、流动性较低等特点,可能存在不能实现预期收益、不能及时有效退出的风险。
一、对外投资概述
新宝会集团股份有限公司(以下简称“公司”)的全资子公司浙江新宝会资产管理有限公司(以下简称“新宝会资管公司”)于2020年12月18日在杭州签署《绍兴市越芯投资合伙企业(有限合伙)合伙协议》(以下简称“合伙协议”)。新宝会资管公司拟以自有资金出资人民币2,000万元,投资绍兴市越芯投资合伙企业(有限合伙)(以下简称“合伙企业”或“越芯基金”),后续加入成为越芯基金之有限合伙人。
本次交易不构成关联交易,不构成重大资产重组,根据公司《章程》等有关规定,无须提交董事会审议。
二、合伙企业的基本情况
1、合伙企业名称:绍兴市越芯投资合伙企业(有限合伙)
统一社会信用代码:91330602MA2BFALU9H
成立日期:2018年7月25日
核准日期:2019年10月31日
中国基金业协会登记编号:SJH127
执行事务合伙人:杭州沨行溪投资管理合伙企业(有限合伙)
经营场所:浙江省绍兴市越城区稽山街道浪港新村5幢403室
经营范围:服务:私募股权投资、投资管理、投资咨询(未经金融等监管部门批准,不得从事向公众融资存款、融资担保、代客理财等金融服务)(依法须经批准的项目,经相关部门批准后方可展开经营活动)(依法须经批准的项目,经相关部门批准后方可开展经营活动)。
截至本公告披露日,越芯基金已投资新材料、医疗器械、金融科技等领域的6个项目。
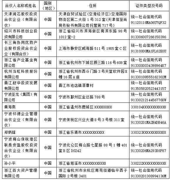
2、越芯基金的目标认缴总规模为人民币 10 亿元,截至本公告披露日已实现实缴出资 4.96 亿元。各合伙人及其认缴出资情况如下:

3、合伙人基本信息
(1)普通合伙人
名称:杭州沨行溪投资管理合伙企业(有限合伙)
统一社会信用代码:91330109MA28U6DG19
注册资本:人民币500万元
执行事务合伙人:杭州沨华投资管理有限公司
成立日期:2017年6月16日
住所:浙江省杭州市萧山区宁围街道钱江世纪公园C区2幢102室
经营范围:实业投资;服务:非证券业务的投资管理、投资咨询(未经金融等监管部门批准,不得从事向公众融资存款、融资担保、代客理财等金融服务)(依法须经批准的项目,经相关部门批准后方可开展经营活动)。
(2)有限合伙人

(3)基金管理人
名称:杭州沨华投资管理有限公司
统一社会信用代码:91330109MA28N4GG7P
注册资本:人民币1666.67万元
成立日期:2017年3月23日
实缴资本:人民币613.33万元
协会登记日期:2017年5月18日
协会登记编号:P1062789
登记管理类型:私募股权、创业投资基金管理人
住所:浙江省杭州市萧山区宁围街道钱江世纪公园C区2幢101室
股权结构:

截至本公告披露日,杭州沨华投资管理有限公司在管基金共10只,合计认缴规模90亿元,关注领域主要包括电子信息、集成电路、高端装备、新材料等高新技术领域。
4、公司及子公司新宝会资管公司与上述其他有限合伙人、普通合伙人及基金管理人不存在关联关系或相关利益安排。
三、合伙协议的主要内容
1、合伙目的:通过对新一代信息技术、高端装备、新材料、新能源、节能环保、生物医药等相关科创产业中的成长型和成熟期企业的投资,获得资本增值,以良好的业绩为合伙人创造价值。
2、合伙企业存续期限
存续期自首次缴资通知中载明的到账日期之日起 6 年,经持有三分之二基金份额的有限合伙人同意,期限可延长一年。经全体合伙人一致同意,基金期限可再合计最长延长一年。其中自首次缴资通知中载明的到账日期之日起最长不超过3年为投资期,投资期结束后3年为管理及退出期。
3、认缴出资
合各合伙人的认缴出资额应按照普通合伙人缴资通知的要求分期缴付,其中首次缴付的出资应不低于认缴出资额的40%。普通合伙人逾期支付首期出资并未能在20个工作日内补足的,则合伙企业终止。若任何有限合伙人未能按期足额缴付出资的,除支付违约金、承担损失外,普通合伙人有权独立决定强制其退伙或要求其以实缴出资额70%的价格向普通合伙人同意的第三方转让合伙权益。
4、合伙企业的管理
(1)杭州沨行溪投资管理合伙企业(有限合伙)为合伙企业的执行事务合伙人。普通合伙人排他性的拥有合伙企业及其投资业务以及其他活动之管理、控制、运营、决策的全部权力,该等权力由普通合伙人直接行使或通过其委派的代表行使。
(2)普通合伙人聘任杭州沨华投资管理有限公司作为基金管理人向合伙企业提供投资管理和行政事务服务,包括但不限于项目投资的调查、分析、提供投资架构安排的建议、项目投资和项目公司的管理、投资项目退出方案的建议,以及协助处理合伙企业的政府审批、登记、备案等事务,协助准备实施、管理及退出项目投资相关的文件等。合伙企业须向基金管理人支付管理费。
(3)合伙企业的关键人士为陈利强、王文心(以下称“基金关键人”),确保基金顺利运营和规范操作。杭州沨行溪投资管理合伙企业(有限合伙)担任合伙企业的普通合伙人期间且在投资期内,如关键人士中任一人不能胜任或丧失工作能力,则合伙企业的投资期应自动中止,合伙企业不得进行新的项目投资活动。
(4)合伙企业设咨询委员会,由三名成员组成,由普通合伙人认可的有限合伙人委派。咨询委员会负责审议合伙企业与关联实体之间涉及利益冲突及关联交易的事项。
5、投资业务
(1)投资范围:主要投资于新一代信息技术、高端装备、新材料、新能源、节能环保、生物医药等相关科创产业中的成长型及成熟期企业(以境内企业为主,兼顾具有境内业务的境外企业),并推动其在科创板上市或被科创板上市公司并购退出,以及普通合伙人认为符合合伙企业利益的其他投资机会。合伙企业重点支持浙江省内数字经济、高端装备等八大万亿产业和高新技术领域企业上市(特指A股及H股上市),以及浙江省内上市公司围绕主业发展、提升产业价值链的并购重组。
(2)投资方式:股权投资。合伙企业原则上不再投资投资性企业,除非仅作为投资工具,且与不再投资投资性企业相比,不产生任何不利影响。(3)投资管理:合伙企业设投资决策委员会,由5名成员组成,普通合伙人指定其中4名成员,绍兴市科技创业投资有限公司指定1名成员。基金关键人须担任投资决策委员会成员。投资决策委员会的主要职责为向普通合伙人提出有关与合伙企业的投资及其退出等事项的决策意见。投资决策委员会决议应经三分之二(含)以上委员批准通过。
(4)投资限制:合伙企业不得从事下列业务:
1)投资二级市场股票、期货、企业债券、信托产品、理财产品、保险计划、期权交易、远期合约等及其他金融衍生品;(不包括最初由合伙企业取得投资项目股权,后来由于该投资项目上市而获得、持有及出售上市公司股票的情形,或该投资项目以股票分红的情形,或者处置投资项目而作为对价收到的股票和企业债券);
2)从事担保、抵押、房地产(包括购买自用房地产)、委托贷款等业务;
3)向任何第三方提供赞助、捐赠等支出;
4)吸收或变相吸收存款,或向任何第三人提供贷款和资金拆借;
5)进行承担无限连带责任的对外投资;
6)发行信托或集合理财产品募集资金;
7)进行循环投资;
8)适用法律和规范禁止的投资行为。
合伙企业对对同一投资组合公司进行的累计投资应不超过合伙企业总认缴出资额20%,但经全体合伙人一致同意的除外。
(5)投资退出:合伙企业通过其所投资企业进行以下活动最终实现投资的退出:
1)在境内外主要资本市场进行首次公开发行股票并上市、借壳上市等;
2)在全国中小企业股份转让系统挂牌并进行公开转让;
3)被上市公司、并购基金或其他产业或机构/个人投资者等收购;
4)股权回购、优先清算等;以及
5)普通合伙人认为合适的其他退出方式。
(6)资金托管:普通合伙人有权独立决定委托具有私募投资基金托管服务资质且声誉良好的中国境内商业银行对合伙企业账户内的全部现金资产实施托管,合伙协议签署时委托的托管机构为杭州银行。
6、收益分配与亏损分担
(1)现金分配:合伙企业经营期间从所投项目取得的可分配现金不用于再投资。合伙企业的可分配现金应于合伙企业取得可分配现金之日的30日内进行分配;但可分配现金不足500万元的,可累计至500万元后进行分配。合伙企业的可分配现金中,按照如下方式在该有限合伙人和普通合伙人之间分配:1)返还全体合伙人之累计实缴资本2)支付有限合伙人优先回报3)弥补普通合伙人回报4)以上分配之后的余额的80%归于有限合伙人,20%归于普通合伙人。有限合伙人之间按照截至分配时点的实缴出资相对比例进行分配。
(2)非现金收入分配:在合伙企业清算完毕之前,普通合伙人应尽其合理努力将合伙企业的投资变现、避免以非现金方式进行分配。若以非现金方式进行分配,非现金资产的价值按照市场价或评估价确定。
(3)亏损分担:合伙企业的亏损由所有合伙人按照其认缴出资比例分担,但有限合伙人承担的亏损以其认缴出资额为限。
7、解散和清算
(1)合伙企业有以下情形,应当解散:合伙期满;所有投资项目均已退出或终止;发生普通合伙人除名事件且替任普通合伙人未能如约产生;有限合伙人一方或数方严重违约致使合伙企业无法继续经营;合伙企业被吊销营业执照、责令关闭或者被撤销;因为任何其他原因全体合伙人决定解散以及法律规定的其他情形。
(2)清算:按照《合伙企业法》及合伙协议其他相关规定办理。
四、本次交易对公司的影响以及可能存在的风险
1、对公司的影响
合伙企业的投资领域与公司主营业务不存在协同关系。本次交易的资金来源为公司自有资金。新宝会资管公司作为有限合伙人,承担的投资风险敞口不超过出资额,对公司的财务状况不会有重大影响、不会影响公司主营业务的正?。
合伙企业对优质项目进行投资,若顺利实现项目退出,有望实现较高的投资收益,提高公司的投资水平,增强公司的盈利能力。
2、可能存在的风险
(1)后续合伙企业是否可以按预期实缴出资存在不确定性;
(2)基金所投资项目可能受到政策法规、宏观经济、投资标的后续发展不确定性等多重因素影响,且投资基金具有投资周期长、流动性较低等特点,可能存在不能实现预期收益、不能及时有效退出的风险。
五、备查文件
《绍兴市越芯投资合伙企业(有限合伙)合伙协议》。
特此公告。
新宝会集团股份有限公司董事会
二〇二〇年十二月十九日