股票代码:600865 股票简称:新宝会集团 编号:临2020-006
新宝会集团股份有限公司
关于续聘会计师事务所的公告
本公司董事会及全体董事保证本公告内容不存在任何虚假记载、误导性陈述或者重大遗漏,并对其内容的真实性、准确性和完整性承担个别及连带责任。
重要内容提示:
● 拟续聘的会计师事务所名称:天健会计师事务所(特殊普通合伙)
一、拟续聘会计师事务所的基本情况
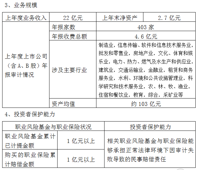
(一)机构信息
1、基本信息





(三)审计收费
2019年度公司的审计服务费为57万元(含税)。公司2020年度审计服务费为57万元(含税),主要包括财务报告审计费40万元、内部控制报告审计费17万元。
二、拟续聘会计师事务所履行的程序
(一)董事会审计委员会意见
天健会计师事务所(特殊普通合伙)具有证券业务从业资格,该会计师事务所历年对公司的财务、内控审计均能够严格按照执业要求和相关规定进行,所出具的审计报告能够客观地反映公司的财务状况、经营成果、现金流量和内控现状。公司董事会审计委员会对该会计师事务所从事公司2019年度审计的工作情况及执业质量进行了核查,对其专业胜任能力、投资者保护能力、独立性和诚信状况均表示满意。因此,同意并向董事会提议续聘天健会计师事务所有限公司(特殊普通合伙)为公司2020年度的财务审计和内控审计服务机构。
(二)独立董事意见
天健会计师事务所(特殊普通合伙)具备证券、期货相关业务审计从业资格,在公司2019年度财务审计和内部控制审计过程中,严格遵照独立、客观、公正的执业准则履行职责,顺利完成了2019年度的审计工作,新宝会同意续聘天健会计师事务所(特殊普通合伙)为公司2020年度的财务审计和内控审计服务机构,并同意提交股东大会审议。
(三)董事会审议及表决情况
2020年4月16日,公司第九届董事会第二十一次会议以9票同意,0票反对,0票弃权,审议通过了《关于会计师事务所续聘及报酬的议案》,同意公司继续聘任天健会计师事务所(特殊普通合伙)为公司2020年度的财务审计和内控审计服务机构。
本次聘任会计师事务所事项尚需提交公司股东大会审议,并自公司股东大会审议通过之日起生效。
三、备查文件
1、新宝会集团股份有限公司第九届董事会第二十一次会议决议;
2、新宝会集团股份有限公司独立董事关于续聘会计师事务所的独立意见;
3、新宝会集团股份有限公司董事会审计委员会关于续聘会计师事务所的审核意见。
特此公告。
新宝会集团股份有限公司董事会
二〇二〇年四月十八日